Product biografie

    Vooronderzoek Onderzoek Concepting UX/Visual Testbaar prototype v1.0 Technische oplossing

    Vooronderzoek

    Samenvatting: Vooronderzoek

    In de eerste week van het project zijn een aantal presentaties geweest. Deze heb ik bijgewoond en de aantekeningen bijgehouden. Naast het bijwonen van de presentaties gaat dit over het orienteren in het project. 

    Uit de planningsworkshop en de workshop voor de design brief is een planning en een eerste design brief gekomen. Deze staan als start voor het project wat ik komende weken ga doen. Ik had al vroeg een planning om mijn tijd zo goed mogelijk te benutten.

    Ik heb enkele feedback rondes gehad voor mijn design brief. Het belangrijkste punt waar ik op moest letten was dat het concreet moest blijven. Ik had nogal de neiging om overal omheen te praten. Daarnaast was het belangrijk om alles wat ik nu al wist op te schrijven in mijn design brief. 

    Ik kan in mijn design brief ook twijfels uiten. Dit is juist belangrijk, omdat daar deelvragen uit kunnen komen. En zo belangrijke vragen die ik moet oplossen. Dit had ik in het begin vermeden om te zorgen dat het niet een te vaag project zou worden. Maar door mijn twijfels niet te uiten werd het verhaal juist vaag, omdat ik geen kritische vragen ging stellen.

    Dit punt was het voorbereiden op het uiteindelijke project. Zo heb ik een website opgesteld. Deze heb ik online kunnen zetten. Naast het online zetten ben ik bezig geweest met het maken van een logo voor de product biografie en het indelen van de website die moet dienen als product biografie. Dit is vanaf scratch opgezet. Ik heb er een CMS achter gezet om het toevoegen van items zo makkelijk mogelijk te maken voor mijzelf.

    Planningsworkshop stickynotes

    Alle fases die ik doorloop tijdens mijn project en deliverables die ik op ga leveren.

    Eerst kijken of het technisch haalbaar is. Zo kan je zien waar de meeste tijd in gaat zitten.

    Aan de slag in verschillende fases. Scrum bijvoorbeeld?

    Wat lever ik allemaal op. Welke concepten. Prototypes. Onderzoek.

    Welke vragen krijg ik en wat voor methode gebruik ik daarbij.

    Labels: Vooronderzoek, Afbeeldingen Geüpload: 13 februari 19:10

    Workshop designbrief

    Door dit formulier in te vullen kan ik:

    • Het probleem te begrijpen en helder te krijgen
    • Te kijken naar alle stakeholders en hun behoeftes
    • De context in kaart te brengen
    • Een begin te maken met het formuleren van je design challenge
    Labels: Vooronderzoek, PDF Geüpload: 19 februari 15:55

    Design brief V5

    In deze versie staat beschreven hoe ik de komende weken bezig ga met mijn project. Ik ga mij focussen op muziek. Ik heb een probleem gevonden bij muzikanten. Zij hebben moeite bij het opschrijven van muziek noten. 

    Labels: Vooronderzoek, PDF Geüpload: 1 maart 07:50

    Planning

    Dit is de planning voor komende 20 weken. Wat ga ik doen en wanneer lever ik iets in?

    Labels: Vooronderzoek, PDF Geüpload: 26 februari 10:25

    Trello screenshot

    Om een beeld te krijgen van wat ik allemaal moet gaan doen heb ik een trello board opgezet. Deze kan ik bekijken zodat ik een overzicht blijf houden in het project.

    Labels: Vooronderzoek, Afbeeldingen, Algemeen Geüpload: 14 februari 09:15

    HumOn

    Ik ben op zoek gegaan naar voorbeelden op het web. Ik wil iets maken voor muzikanten. Deze webapplicatie is een voorbeeld voor het maken van muziek.

    HumOn is the simplest music creation app for dreamers.

    Auteur: Cooljamm

    Wanneer bekeken: 8 maart 2019

    Datum van bron: 2019

    Url: https://hum-on.com...

    Labels: Vooronderzoek, Algemeen, Voorbeelden Geüpload: 8 maart 10:55

    Onderzoek

    Samenvatting: Onderzoek

    Tijdens de onderzoeksfase probeer ik concreet te krijgen wat de context is en wat de eisen van de gebruiker gaat zijn. De context heb ik proberen te begrijpen door een customer journey te maken. De eisen van de gebruiker werden concreet na een interview met de 'major stakeholder'.

    Het belangrijkste tijdens dit proces zijn de interviews die alles concreet hebben kunnen maken. Ik ben in een vroeg stadium een 10 muzikanten gaan interviewen, waarvan 1 met de camera. Deze hebben aangegeven hoe zij om gaan met muziek en waar hun problemen liggen. Dit ging vooral over het noteren van muziek. 

    Vanuit dit probleem heb ik een een eerste indruk gemaakt voor een oplossingsrichting en ben ik verschillende muziek notatie gaan bekijken. De verschillende muziek notatie was om duidelijk te krijgen hoe de noten gevisualiseerd moesten worden.

    De eerste indruk is gemaakt met een paperprototype. Hiermee had ik mijn idee uitgetekend zodat ik dat duidelijk kon overbrengen naar mijn 'Major stakeholder'

    Naast het onderzoek lopen er nog meer projecten tegelijk. Zo ben ik begonnen aan het technische gedeelte en is er een start gemaakt voor het concept. Er lopen drie projecten door elkaar.

    Deze komen uiteindelijk bij elkaar in een testbaar protype.

    Design challenge

    Na een aantal feedback rondes is mijn design challenge een aantal keer veranderd. Dit is de huidige design challenge

    • Hoe kunnen amateurmuzikanten geholpen worden met het noteren van door hen bedachte muziek, zodat zij de muziek kunnen gebruiken voor het creëren, re-produceren en spelen met mede muzikanten?

    Onderstaand de design challenge door de tijd heen:

    • Hoe kan een webapp ervoor zorgen dat beginnende improviserende muzikanten worden geholpen bij het reproduceren en delen van hun muziek zonder dat zij muzikaal belemmerd worden.
    • Hoe kunnen beginnende muzikanten worden geholpen bij het reproduceren van de door hen gespeelde muziek, zodat zij de muziek kunnen gebruiken voor het creëren van eigen muziek en kan delen met mede muzikanten.

    • Hoe kunnen beginnende muzikanten geholpen worden tijdens het spelen van muziek om hun muziek te reproduceren, zodat zij de muziek kunnen gebruiken voor het creëren en delen met mede muzikanten.

    • Hoe kan het digitaal vastleggen van muziek beginnende muzikanten helpen, tijdens het spelen van muziek, eigen muziek te reproduceren, zodat zij de muziek kunnen gebruiken voor het creëren en delen met mede muzikanten?
    • Hoe kunnen beginnende muzikanten geholpen worden met het vastleggen van door hen bedachte muziek, zodat zij de muziek kunnen gebruiken voor het creëren, re-produceren en delen met mede muzikanten?

    • Hoe kunnen beginnende muzikanten geholpen worden met het noteren van door hen bedachte muziek, zodat zij de muziek kunnen gebruiken voor het creëren, re-produceren en delen met mede muzikanten?
    Label: Onderzoek Geüpload: 12 mei 18:00

    Customer journey

    Dit is de customer journey van de oude situatie. Hier heb ik simpel visueel proberen te maken waar het belangrijkste probleem ligt voor muzikanten. Zo weet ik welk moment in de situatie verbeterd moet worden. Dat is in dit geval aan het einde van de situatie.

    Labels: Onderzoek, PDF Geüpload: 21 mei 09:55

    De trap van concreet naar abstract

    Ik heb een probleem gevonden. Muzikanten die niet weten waar ze moeten beginnen om muziek op te schrijven en weten niet hoe zij muziek in notenschrift zelf kunnen schrijven. Dit is een heel concreet probleem. Door te kijken naar verschillende niveau's van abstractie kan ik beter begrijpen wat het onderliggende probleem is en welke oplossing daar bij zou horen.

    Het moet een hulpje worden. Het moet een opname maken. Het is een soort opslaan van je gedachten. Zoals boodschappenlijstje of het maken van notities.

    Labels: Onderzoek, Afbeeldingen Geüpload: 19 februari 15:30

    Stakeholdermap

    Om een overzicht te krijgen van al mijn stakeholders heb ik een stakeholder map gemaakt. Ik kan aan de hand van deze map kijken waar ik mijn onderzoek op ga focussen. Ik ga focussen op muziekleerlingen en muzikanten. Muzikanten zijn nog al een grote groep. Daarom is gefocust op amateurmuzikanten. Daarnaast kijk ik goed naar de concurrent 'HumOn'

    Labels: Onderzoek, PDF Geüpload: 26 juni 09:55

    Onbewerkt interview

    Dit is een interview met iemand uit mijn doelgroep. Vanuit dit interview heb ik mijn design challenge concreter gemaakt. Bij de uitwerking van 'Onderzoek muzikanten' staan de belangrijkste inzichten die ik gekregen heb van dit interview.

    Labels: Onderzoek, Interview, Video Geüpload: 28 februari 09:10

    Uitwerking: Onderzoek/interview muzikanten

    Ik heb 8 muzikanten gesproken. 1 persoon opgenomen. De rest tijdens de pauze van een repetitie en online gesproken. Daarbij zijn dit de belangrijkste uitkomsten. 

    • Muziek graag opschrijven
    • Met opschrijven krijg je een writersblock
    • Vaak muziek in je hoofd
    • Te veel moeite om iets op te schrijven
    • Weet niet hoe lang de noten zijn en welke toonhoogte het is.
    • Leren van wat er opgeschreven wordt.
    • De geschreven muziek al direct zien
    • De muziek spelen met andere doen ze graag.
    • Als notuleer tool
    • Alleen het ritme doen
    • Schrijft aantekeningen op in de les
    • Kort opschrijven, maar daardoor dag later denk je wat was het ook al weer.
    • Alles wat de leraar zegt doen
    • Voorbereid naar de les
    • Geld voor de les betalen. Dus moet wel voorbereid zijn.
    • Wil niet te veel afleiding bij het spelen
    Label: Onderzoek Geüpload: 10 februari 11:25

    Bijeenkomst 28 maart 2019

    Elke week is er een bijeenkomst geweest met mijn begeleider. Deze bijeenkomst heb ik feedback gekregen op:

    Bij het interviewen moet ik letten op een aantal dingen. 

    Zorg dat er een filmpje is of een andere manier waarop het vastgelegd wordt. Wie, wat, waar, hoe etc.
    Denk na over bijvoorbeeld Wizard of Oz. Iets maken wat expres niet werkt. Of een filmpje waar het concept wordt uitgelegd en waarbij het mooier is dan dat het eigenlijk is.

    Om erachter te komen wat de belangrijkste features worden en wat er wel/niet in de app moet: 

    • Moscow (samen met de 'major stakeholder')
    • Zeggen wat wel/niet werkt
    • Zelf de app laten bouwen
    • Met kaartjes welke zij het belangrijkst vinden.

    De dingen die hier uit komen gebruiken op de feedback frenzy.

    Labels: Onderzoek, Feedback, Algemeen Geüpload: 29 maart 02:45

    Uitwerking Interview with 'Major Stakeholder'

    Samen met Carolien ben ik gaan zitten om het over mijn concept te hebben. Samen zijn we tot een lijst aan eisen gekomen die in de applicatie moeten. Zo blijft de applicatie het best aan de behoeftes van Carolien voldoen.

    Carolien…

    • wil haar eigen geluid kunnen terug horen
    • wil zien welke noten zij gespeeld heeft
    • wil een geordend overzicht van alles wat zij gespeeld heeft
    • wil halverwege kunnen stoppen met spelen
    • wil direct terug kunnen luisteren wat zij heeft gespeeld
    • wil aan andere kunnen laten horen/zien wat er gespeeld is
    • wil direct mee kunnen spelen met muziek van anderen (ook als het in een andere toonsoort staat)
    • wil de muziek voor een ander instrument kunnen omschrijven

    Zo ziet Carolien het voor zich: De gebruiker drukt op knop. Speelt* liedje. Geluid wordt direct ge-analyseert en opgenomen. Bij het analyseren krijg je terug hoe lang de noot duurt en welke hoogte er wordt gespeeld. Dit wordt opgeslagen samen met de opname van jouw gespeelde muziek. De muziek kan je teruglezen als een score. Deze kan je delen met anderen, aanpassen voor een ander muziekinstrument, de bpm aanpassen (Daarmee wordt de notatie aangepast) en terugluisteren.

    *Zang is ook een instrument in dit geval en bij zingen kan je dus ook een liedje spelen.

    Feedback die ze gaf op wireframe:
    Niet te veel in eerste scherm. Direct willen kunnen opnemen. Ze wil zichzelf terug kunnen horen. Het later aanpassen van de mzueik is nog niet zo belangrijk. Als ze een fout maakt gaat ze ervanuit dat ze het helemaal opnieuw zal doen.

    Opslaan knop verwacht ze. Pauze knop belangrijk. 'Om tussendoor een slokje water te drinken'.

    Interessant is de dubbele knoppen. Net zoals Apple heeft. 

    Goed om de muziek live te kunnen zien. Dan weet ze meteen of de noten goed zijn of niet. Ze kan dan samen met het terugluisteren horen en zien of ze goed gespeeld heeft.

    Bij delen belangrijk dat het naar een ander instrument omgeschreven kan worden. Ze speelt in een bandje en die spelen allemaal een andere instrument.

    Delen moet een duidelijke knop zijn. Als een soort hoofdfunctie bij het terugluisteren.

    Filter is handig. Een genre kunnen toevoegen. Filteren op genre en muziekinstrument. Kunnen zoeken met een zoekfunctie. Naast het filteren is het zetten in een map ook erg handig. Dan wordt het geen zooitje met muziek.

    "Focus vooral op het belangrijkstt. Noten laten zien!"

    Labels: Onderzoek, Afbeeldingen, Feedback, Interview Geüpload: 15 april 08:25

    Feedback frenzy plan + feedback

    Op 4 april 2019 is er een feedback frenzy gehouden. Ik ben bezig geweest met: 

    • Een paperprototype
    • Onderzoek naar verschillende muzieknotaties
      • Voor mensen met een muziek achtergrond
    • A/B test voor knoppen en functies

    De belangrijkst feedback die hier uit kwam was: 

    - De knoppen: 

    • Pauze knop in plaats van opslaan knop.
    • Kijken naar de audio opname van apple.
    • Dubbele knoppen balk gebruiken (moet control voor drie functies hebben) -> Wat voor patterns?

    Kunnen klappen voor het juiste tempo.

    Begin van een muziekstuk zien bij overzicht.

    Archief icoon in plaats van menu icoon op hoofdscherm.

    Kunnen filteren. (op instrumenten, genre etc)

    Gebruiken van een deel API.

    Goede flowchart maken om flow inzichtelijk te maken. 

    Kunnen afspelen bij detail pagina.

    Favoriete instrumenten kunnen toevoegen.

    Validatie van opslaan of verwijderen.

    Labels: Onderzoek, Algemeen Geüpload: 15 april 08:00

    Muzieknotatie onderzoek

    Na een onderzoek met muzikanten zijn er vier manieren van muziek notatie bedacht. Hierbij is uiteindelijk gekozen voor de notatie van noten op een notenbalk.

    Het opschrijven van noten in een notenbalk is voor de gebruikers het meest duidelijk. Muzikanten hoeven daarvoor geen nieuwe ‘taal’ voor te leren. Daarnaast zijn er heel veel manieren om muziek te uiten via deze notatie.

    Labels: Onderzoek, Afbeeldingen, Algemeen Geüpload: 29 maart 09:30

    Waarom?

    Waarom moet dit er eigenlijk komen?

    De oplossingen die er nu zijn, hebben veel meer opties dan alleen noten. Het wordt heel snel ingewikkeld daardoor. Het is voor de personen die al professioneel muziek maken. De leer curve is erg groot. Het is voor het creeën van muziek, meer dan alleen reproduceren of opslaan. Daarnaast kost het allemaal veel geld om te gebruiken. (Er wordt verwacht dat je de muziek gaat verkopen etc.)

    Humon is een applicatie speciaal voor het maken van muziek. Het opslaan van muziek zie je vooral bij applicaties zoals een voicerecorder. Hierbij hoor je terug wat je gespeeld hebt en krijg je geen visuele feedback. Applicaties op de computer zijn vaak veel uitgebreider en zijn vaak betaald. Ze hebben eindeloos veel (vaak ingewikkelde) functies.

    De oplossing die ik wil maken zit puur in het opslaan van de muziek om later te gebruiken. Net zoals je een lijstje maakt voor de winkel, of memo's maakt om iets niet te vergeten.

    Labels: Onderzoek, Algemeen Geüpload: 19 februari 15:10

    Concepting

    Samenvatting: Concepting

    Bij het bedenken van het concept ging het vooral over het valideren van de functies.

    Alle functies die de applicatie moest hebben zijn uitgebeeld zijn in een wireframe prototype. (prototype 0.9). Die zijn gevalideerd bij de stakeholders en de 'major stakeholder'.

    Het was snel duidelijk dat er te veel functies waren. En functies die overlappen. De test wordt hier samengevat.

    Vervolgens zijn de belangrijkste functies overgehouden en in een lijst gezet om deze functioneel uit te werken.

    • De hoofdfunctie van memotone. Het geluid moet geanalyseerd worden en visueel weergegeven worden.
    • Als er terug geluisterd wordt, moet de muzikant kunnen horen wat er gespeeld is. Er moet een pagina zijn om muziek terug te kunnen vinden.
    • Een mogelijkheid om muziek op te slaan.
    • Tijdens het opnemen wil de muzikant kunnen terughoren wat er gespeeld is en daarna weer hervatten. Dit gebeurt bij de geluidsopname applicatie van android en iphone.
    • Het is belangrijk om de opgeslagen muziek te kunnen delen met anderen. Door een link te delen kan de ander de muziek bekijken en spelen.
    • De muziek moet getransponeerd kunnen worden. Bijvoorbeeld een zangpartij die automatisch om geschreven moet worden naar trompet.
    • De muzikant kan muziek in zijn hoofd hebben, maar wil dat niet vergeten doordat hij/zij allerlei knoppen moet indrukken.
    • De webapplicatie moet simpel in gebruik zijn.

    Aan het eind is er een naam bedacht voor dit project. Het was duidelijk wat het doel was van de applicatie waardoor er een goede naam bedacht kon worden. Deze naam is, memotone. Gebaseerd op het opslaan van gedachten. Zoals het schrijven van een boodschappenlijstje of het maken van notities.

    Idee

    Vaak niet even snel iets opnemen. Veel muziek in het hoofd. Te veel moeite om muziek papier te pakken. Geen zin om ritme op te schrijven. Vergeten wat zij in het hoofd hadden. Jonge muzikanten, meeste met telefoon.

    Muziek notities app --> voor fluiten, ritme tikken, opnemen, teksten inspreken etc etc.

    Label: Concepting Geüpload: 9 april 21:00

    Wireframe prototype

    Om alle functies te testen heb ik een prototype gemaakt in Adobe XD. Deze is makkelijk te gebruiken voor het testen. Bij het testen van het prototype  zijn een aantal inzichten gekomen. De belangrijkste uitkomsten staan hier:
    https://afstuderen.victorzumpolle.nl/overzicht/1088578

    De gehele uitwerking van de test is te vinden via: 
    https://afstuderen.victorzumpolle.nl/overzicht/1088579

    Dit prototype is te vinden via: 
    https://xd.adobe.com/view/d2973d44-3932-4291-68db-5c215afc8062-a4a6/

    Labels: Concepting, Algemeen, Ontwerp, Feedback Geüpload: 25 april 23:00

    Bijeenkomst 25-04-2019

    Tijdens de bijeenkomst op 25 april kreeg ik feedback en waar ik nu ben in het proces.

    Nu beginnen met valideren ->

    • Klopt de flow
    • Test de vormgeving

    Kijk goed of er dingen missen. Het ziet er uit zoals ik uitgelegd had, maar mist enkele belangrijke functies.

    • delen
    • noten aanpassen
    • tempo bepalen 

    Test was mijn gebruikers graag willen zien. Noten die alle kanten opschieten of dat de noot er langzaam in 'fade'.

    Wat gebeurt er bij een 'error' state. Wat is het doel en willen gebruikers later iets kunnen aanpassen.

    Kijken naar het echte doel. WAAROM

    In welk niveau moeten er dingen aangepast kunnen worden.

    Labels: Concepting, Algemeen, Feedback Geüpload: 26 april 12:10

    Samenvatting voor 4 keer testen

    De belangrijkste punten uit het testen waren: 

    Er wordt verwacht dat er een kleine uitleg is over de webapplicatie. Wat kan je hier doen en waarom gebruikt de muzikant dit. Dit kan gedaan worden met een 'zero-state' en een 'onboarding' waar een uitleg gegeven wordt. 

    Het verschil tussen transponeren en veranderen van instrument is niet duidelijk. Na dit inzicht ben ik tot de conclusie gekomen dat dit 1 ding is. Op het moment dat er een instrument wordt veranderd wordt de muziek getransponeerd.

    Exporteren als pdf is belangrijk. Versturen via whatsapp of mail.

    Labels: Concepting, Algemeen, Feedback, Interview Geüpload: 9 mei 08:20

    Volledige uitwerking: 4 keer testen

    Voor het duidelijk krijgen van de functionaliteiten van de webapplicatie is er 4 keer getest. Dit zijn alle uitwerkingen per persoon: 

    Lot (test 1): 

    Bij het kiezen van een instrument moeten er meerdere keuzes komen. Het patroon wat je ziet bij google translate. 

    Standaard instrumenten zoals: Piano en zang. 

    Tijdens het opnemen zorgen dat er iets meer noten laten zien worden. 

    Een filter is belangrijk. filteren op:

    • instrument 
    • datum

    Opslaan is belangrijk, maar delen vooral een linkje of pdf zodat het makkelijk gespeeld kan worden. 

    Op detailpagina: Lijkt dat je kan inzoomen in plaats van dat het laat zien hoever in het muziekstuk je bent. Rode noten of een streep voor welke noten er actief zijn.

    Sleutel en maatsoort kunnen zien en eventueel aanpasbaar

    Gijs (test 2): 

    erste scherm. Input field lijkt op een zoekveld. Zet er een label naast

    Begin met algemene instrumenten. Zoals zang/piano -> daaronder willekeurig

    Waar in het stuk zit je op het moment dat je het stuk afspeeld. 

    Transponeren moet simpeler. Alleen maar bovenin aanpassen. De hoofdtoon is gewoon wat je gezongen of gespeeld hebt.

    De knop aan het begin is niet zo duidelijk. Cirkel zodat je ziet dat het echt een knop is. Het patroon van een knop.

    Automatisch genereren van een naam hoeft pas bij het opnemen.

    Verwacht een instellingen knop.

    Leuk om te hebben: 

    • Horen welk instrument je speelt
    • automatisch selecteren

    "Hervat" <- Na pauzeren van opnemen.

    Bij het opslaan vooral in pdf + opname. Op A4 kunnen lezen. Een apart mapje met gedeelde muziek.

    Stan (test 3):

    Het geven van een naam is belangrijk. Maar verwacht het aan het eind aan te kunnen passen. Of tijdens het opnemen aan kunnen passen. 

    Transponeren is belangrijk. Dat is altijd een probleem en als dat automatisch gaat lost dat wel veel op. 

    Bij het delen of exporteren vooral als pdf zodat je het zelf hebt. Sturen naar iemand anders. Die kan het openen of uitprinten. Via de mail of via whatsapp naar iemand sturen. Ook exporteren voor andere instrumenten.

    Op de opneem pagina kunnen zoomen. Zorgen dat je meer noten kan zien. 

    Bij afspelen verdwijnen er knoppen. Dat is onhandig, want je wil de knoppen nog kunnen gebruiken. 

    Naam toevoegen op hoofdpagina lijkt op zoekbalk. 

    Verwachting op overview pagina dat je daar al dingen kan verwijderen. Een prullenbakje en deelknopje. Lang drukken is niet perse logisch daarbij.

    Volgorde verschuiven is iets wat er dan zou gebeuren. (als nice to have)

    Een mapje maken zoals in google drive. Met eigen naam of gedeelde items.

    De verwachting is dat er akkoorden gelezen kunnen worden. Dat is een belangrijk 'probleem' wat misschien interessant is om toe te voegen. (technisch heel ingewikkeld)

    Nicolaas (test 4):

    Verwacht een andere 'zero-state'. Als eerst zang aangeklikt en een lijst ernaast met meerdere instrumenten. 

    Een kleine uitleg aan het begin. Met hoe werkt het en wat kan je er mee doen.

    Bij detailpagina -> lijkt dat je kan inzoomen op de noten. Verwacht een streep op de noten. Zoals bij sibelius of musescore.

    De noten omhoog en naar beneden doen lijkt handig. Voor het oplossen van opneem fouten.

    Pijltjes zijn niet duidelijk voor het transponeren. Verwacht bovenin aan te passen en dat ie het dan automatisch om zet naar een ander instrument.

    Bij de sleutel laten zien dat er getransponeerd is. Nu ga je uit van alleen een tekstje die laat zien of er getransponeerd is.

    Geluid los kunnen exporteren. Via de app lijkt omslachtiger. Dan moet de ander ook die app gebruiken. Liever makkelijk via whatsapp of mail als pdf kunnen delen. 

    Via de app zou je moeten inloggen en zorgen dat er maar bepaalde mensen de muziek mogen zien.

    Labels: Concepting, Interview, Feedback Geüpload: 6 mei 23:00

    Naam bedenken: Memotone

    Niet onbelangrijk voor een product is een goede naam. Onderstaand is een mind map van alle namen die er bedacht zijn. 

    Het meest bijpassend was iets met het opslaan van notities. De webapplicatie moet muzikanten helpen om muzikale gedachten op te schrijven zodat zij deze niet vergeten. Het kan vergeleken worden met het maken van een boodschappenlijstje of het maken van memo’s. Hier is de naam van deze webapplicatie op gebaseerd, memotone.

    Labels: Concepting, Afbeeldingen Geüpload: 25 april 23:50

    UX Visual

    Samenvatting: UX Visual

    In een vroeg stadium ben ik begonnen met het maken van een logo. Nadat ik de naam bedacht had ik een logo gemaakt. Dit was het begin van een visuele stijl. Naast het logo maken begon ik met het zoeken naar voorbeelden op het web. Elke functionaliteit had een bepaalde pattern. 

    Voor mij was het van belang om snel feedback te krijgen van een expert en van mijn 'major stakeholder'. Design is niet mijn focus, maar het is voor een applicatie als memotone erg belangrijk. Ik wil een bepaald gevoel er mee uitbeelden. In dit geval moet het vriendelijk zijn. Bijna voelgen als je persoonlijke hulpje.

    Een eerste design was gemaakt en daar kreeg ik wat feedback op. Het belangrijkste was dat de applicatie nog niet voelde als hulpje en het 'vriendelijke' was nog niet bereikt. Door een onderzoek naar lettertype en kleur heb ik een tweede design gemaakt. Deze was meer gebaseerd op voorbeelden van het web en onderzoek dat ik gedaan had.

    Onderzoek functionaliteiten gebaseerd op eisen van muzikanten

    Na het onderzoeken van de muzikanten is er een lijs aan behoeftes. Hierbij heb ik voorbeelden gezocht om zo het design ergens op te kunnen baseren.

    1. Wanneer de gebruiker muziek in zijn/haar hoofd heeft wil hij/zij deze terug kunnen lezen zodat hij/zij dit nog een keer kan spelen en kan delen.

    • Notatie van noten
    • Onderzoek naar notatie (waarom wel/niet)

    Keuze: Gekozen voor notenbalk. Dit is een algemene taal die iedereen spreekt. Met andere notatie moet je een hele nieuwe taal leren. De mensen die deze website gebruiken kunnen al noten lezen. Op de opname pagina niet meer dan 7 noten tegelijk. Dit zorgt ervoor dat de gebruiker het overzicht kan bewaren, maar dat er niet teveel informatie tegelijk op het scherm staat. Via https://lawsofux.com/millers-law.html staat beschreven hoe een gebruiker nooit meer dan 7 ‘belangrijke’ dingen op de pagina willen. Daarom moet er altijd gegroepeerd worden met steeds 5 tot 9 dingen tegelijk. (1.)

    Bij de overzicht pagina wil de gebruiker de muziek kunnen spelen. Dit zorgt er dus voor dat de muziek helemaal uitgeschreven in het scherm moet komen.

    2. Wanneer er geluid wordt ingesproken moet het geluid geanalyseerd worden zodat er live een visualisatie laten zien kan worden.

    • WebAudio API
    • VueJS
    • Conclusie (al geschreven)

    Doherty Threshold

    ‘Productivity soars when a computer and its users interact at a pace (<400ms) that ensures that neither has to wait on the other.’

    3. Wanneer de gebruiker klaar is met spelen wil hij/zij de muziek terug kunnen luisteren zodat hij/zij het over kan doen als hij/zij niet tevreden is.

    • Afspelen/hervatten

    4. Wanneer er muziek terug geluisterd wordt wil de gebruiker kunnen zien welke noten er gespeeld zijn zodat hij/zij weet wat er op dat moment wordt laten horen.

    • Progressiebalk
    • Noot andere kleur, balkje in progressie en lijntje voor waar je bent in de muziek.

    Keuze: Noot een andere kleur krijgen. Dit is een pattern wat je veel ziet bij huidige muziek notatie programma’s. Zo kan de gebruiker precies zien welke noot er op dat moment gespeeld wordt. Bij een balk is de precieze noot niet duidelijk en voor mensen die het tempo nog niet snappen kunnen moeilijker de muziek naspelen. Het lijntje wordt te onrustig. De noten en notenbalk bestaan ook uit lijntjes waardoor een lijn er bij heel onduidelijk wordt.



    5. Wanneer de gebruiker muziek in zijn/haar hoofd heeft wil hij/zij dat opnemen zodat zij de muziek niet vergeten

    • Structuur voor opnemen

    Op de eerste pagina wilt de gebruiker direct kunnen opnemen. Opnames die al gemaakt zijn worden verwacht onder een ‘archief’. Bij het opnemen zie je wat je opneemt en vervolgens kunnen gebruikers dit opslaan en terugluisteren.

    6. Wanneer de gebruiker een tempo in het hoofd heeft kan hij/zij dit aangeven in de app zodat de muziek op de juiste manier wordt genoteerd.

    • Input voor BPM

    BPM is iets wat achteraf aangepast kan worden. “Het muziekstuk wat nu opgenomen wordt staat nog niet vast. Er kan nog vanalles aan geschaaft worden. Het kan nog een ballad worden of een meer up tempo nummer”

    Van te voren hoef je dus niet te weten wat het tempo is. Wel moet er een standaard tempo ingesteld worden. Dit is een tempo wat veel gebruikt wordt bij muziek. Zoals 90 bpm (gebaseerd op navragen en onderzoek)

    7. De gebruiker wil de muziek makkelijk kunnen vinden zodat hij/zij de muziek snel nog een keer kan (af)spelen.

    8. Wanneer de gebruiker heeft opgenomen wil hij/zij de muziek direct kunnen terugluisteren zodat hij/zij kan nakijken of het opgenomen stuk goed is.

    • Afspeelknop

    Dit is een mooi pattern voor het afspelen en pauzeren. Nadat de gebruiker iets afspeelt is het enige wat de gebruiker dan kan doen, pauzeren. Dan hoeft de afspeelknop niet meer laten zien worden. Door de afspeelknop te veranderen in een pauzeerknop hoeft de gebruiker niet te zoeken en te kiezen tussen knoppen.

    Er moet een dubbele functionaliteit komen voor het afspelen van de ingesproken dingen. Dit wordt in de meeste opname apps al gedaan. Zo heeft Iphone een mooi voorbeeld en de standaard Samsung opname applicatie. Dit is vervolgens getest met een gebruiker daaruit zijn drie versies gekomen. De keuze is gevallen op de meest duidelijke. Waarbij ‘opslaan’ en ‘hervat’ als woorden geschreven staan. Dit zorgt ervoor dat de gebruiker geen nieuwe iconen moet gaan leren en ook niet kan vergissen in knoppen.

    9. Wanneer de gebruiker heeft opgenomen wil hij/zij direct kunnen opslaan of verwijderen zodat hij/zij door kan gaan met waar hij/zij mee bezig was.

    • locatie opslaan/verwijderen
    • Opslaan knop
    • Autosave

    Na het veranderen van de naam van het bestand wordt dat automatisch opgeslagen. Naast dat het een actie minder is voor de gebruiker is dit ook een pattern wat veel voorkomt. Door automatisch de aanpassingen op te slaan worden de aanpassingen sneller opgeslagen. Daardoor zullen deze aanpassingen zelfs opgeslagen worden als de gebruiker perongeluk de pagina herlaadt of ineens offline gaat na het aanpassen.

    Door de verwijder knop te verstoppen onder een menu is het gevaar dat je iets perongeluk verwijderd kleiner. Verwijderen is geen primaire optie. Als de verwijder knop direct te zien is, lijkt dit een primaire functie. Op het moment dat de gebruiker de muziek opzoekt wil hij/zij deze niet direct hoeven te verwijderen (uit test met carolien)

    10. De gebruiker iets wil laten horen aan anderen zodat zij de muziek samen kunnen spelen.

    • Deelfunctie

    Zoals google drive. Je kan het exporteren als pdf en verzenden via mail of whatsapp. Je verzend vervolgens de pdf en het audio bestand. Daarnaast kan je een link delen die mensen vervolgens op kunnen slaan in hun eigen archief.

    11. Wanneer de gebruiker iets heeft ingezongen voor een trompet wil hij/zij dat het automatisch wordt getransponeerd zodat hij/zij zonder problemen de muziek kan spelen.

    12. Wanneer de gebruiker de website voor het eerst ziet wil hij/zij direct weten hoe alles werkt zodat hij/zij eigen muziek kan laten noteren

    Keuze: ‘Blank Slate’

    De gebruiker heeft bij de eerste keer nog helemaal niets opgenomen. Er is daarom ook geen data om te laten zien. De ruimte die daarbij vrijkomt kan heel goed gebruikt worden voor een uitleg. Bij de coachmarks wordt het lastig om notaties te laten zien bij het opnemen. Daarnaast zouden de meeste knoppen moeten werken zoals ze eruit zien. De ‘blank slate’ legt daarbij uit wat er gedaan kan worden. Nadat de gebruiker de applicatie voor het eerst gebruikt heeft weet deze hoe de applicatie werkt. Nu is de uitleg ook niet meer nodig en zal er andere content laten zien worden.

    Labels: UX-Visual, Voorbeelden Geüpload: 21 mei 19:50

    Pattern inspiratie

    De eerste inspiratie kwam van het opzoeken van een aantal patterns. Deze kan ik goed gebruiken in memotone en zijn ook direct terug te zien in mijn ontwerp.

    Ik ben gaan kijken naar verschillende patterns en heb inspiratie gezocht bij onderstaande voorbeelden. Zo is bijvoorbeeld de opname applicatie van apple heel fijn in gebruik.

    Daarnaast zijn er enkele voorbeelden van zero state die ik wil gaan gebruiken. 'De blank-slate' en de 'overlay' die allebij de applicatie kunnen uitleggen aan een gebruiker die er voor het eerst is. 

    De volledige uitleg is te lezen bij het onderzoek naar de patterns.

    Labels: UX-Visual, Voorbeelden Geüpload: 15 mei 12:55

    Logo v0.9

    De naam van mijn afstudeer concept. Memotone.

    Het logo is gebaseerd op de M en de T in memotone. Alle uiteinden zijn met elkaar verbonden waardoor het idee ontstaat van geluidsgolven. Hetgeen waar de webapplicatie om draait.

    Labels: UX-Visual, Afbeeldingen, Ontwerp Geüpload: 26 april 13:00

    Ontwerp V0.9

    Gebaseerd op de punten uit het inspiratieboard heb ik een design gemaakt.

    Label: UX-Visual Geüpload: 30 mei 15:15

    Inspiratie board

    Gebaseerd op het onderzoek naar de funtionaliteiten zijn er heel wat inspiratie punten opgesteld. Deze komen neer op: 

    • Lichte kleuren (pastel)
    • Verschillende gradaties kleur
    • Veel wit/grijs ruimte (of grijs)
    • Simpele iconen
    • Ronde hoeken
    • Specifiek gebruik van schaduwen
    • Gebruik 1 fonts
    • Verschil in font weight
    • Niet meer dan drie verschillende kleuren

    Vanuit deze uitgangspunten is een design v0.9.

    De uitgangspunten waren iets veranderd na feedback en kwamen neer op: 

    Schaduw op alle interactieve elementen, zo voelt het voor de gebruiker alsof je ergens op klikken kan. De niet interactieve delen hebben dan ook geen schaduw.

    • Rustige kleuren
    • Pastel achtig
    • Persoonlijk geschreven
    • Donkerdere kleur geef rust aan je ogen
    • Let op de tone of voice
    • Afgeronde hoeken / geen scherpe vlakken
    • Schaduw zodat de knoppen ergens op liggen. Krijgt diepte

    Vanuit deze uitgangspunten is een design v1.0.

    Labels: UX-Visual, Afbeeldingen, Ontwerp Geüpload: 26 april 13:20

    Expert review op design v0.9

    Na de groenlichtpresentatie kwam aan het licht dat het ontwerp nog niet goed genoeg was. 

    Het had geen eigen identiteit en de eis: Het moet voelen als een hulpje. Werd hierbij niet goed voldaan. Het is meer een handige applicatie om te gebruiken, dan een hulpje die jou heel graag wil helpen.

    Daarna ben ik een expert review gaan doen die feedback gegeven heeft op het design en het interactie model.

    Ik moest goed blijven opletten op de hierarchie in het design. Zo is de cirkel enorm. Het logo redelijk klein. 

    Consistent blijven met kleuren en lettertypes.

    De benaming van items: 'Delen' en 'Downloaden' kan iets vriendelijker. 'Download je eigen muziek nu' of iets dergelijks.

    Menu aan de onderkant klopt niet. Interactiemodel nog eens naar kijken. De 'home' gaan elke keer naar dezelfde pagina, waar je normaal maar 1 keer hoeft te zijn. Daardoor raak je de web kwijt.

    Ondermenu veranderd de hele tijd van functionaliteit. Dat is zeer verwarrend als je even snel iets wil opnemen.

    Labels: UX-Visual, Feedback Geüpload: 30 mei 15:00

    Meeting met Carolien ('major stakeholder')

    Er kwamen een aantal vragen naar voren na het maken van het eerste ontwerp. Dit heb ik neergelegd bij Carolien.

    Zo wilde ik graag weten hoe de noten actief moesten woren bij het terug luisteren. 
    De opties die zij gaf waren:

    • Een strook die de noten volgt. Zoals bij een karaoke.
    • Een blokje dat de noten volgt.
    • Een noot die rood oplicht.
    • En een streepje dat lang de noten gaat.

    Carolien vond de strook over de noten en een noot die rood oplicht het best als opties. Waarbij een noot die oplicht het minste afleid. Een notenbalk wordt een andere kleur als er een strook over de noten gaat. Bij het oplichten van de noot is de notenbalk verder zwart-wit. Dit is een standaard schrijfwijze.

    Naast de notatie van actieve noten was het belangrijk om te kijken hoe de rode knop moest werken. Hoe moet deze eruitzien?

    • 'Rec' in de knop
    • een icoon in de knop
    • Een lege knop

    Rec voelde voor carolien heel oudbollig. Zoals je vroeger op cassette recorder zou starten. Een icoon is redelijk overbodig omdat de knop uit moet nodigen om op te klikken. Zeker bij de eerste keer dat je in de applicatie komt is er maar 1 functie. Het opnemen van je muziek.

    De belangrijkste punten die zij had voor het design waren:

    De woord keuze in de appicatie is niet goed. Het moet persoonlijker zijn. Misschien een naam toevoegen. "welkom Carolien". 

    Ze mist een verwijder of stop knop op de opneem pagina. Dit kan opgelost worden door een vuilnisbakje of kruisje in de hoek.

    De maatsoort moet ook al aangegeven worden bij het opnemen.

    Ze zou graaag een genre of een album willen toevoegen om overzicht te krijgen in de applicatie. (dit bleek aan het eind van het project te veel, staat in de aanbevelingen)

    Bestandsformaat: .mp3
    Label: UX-Visual Geüpload: 9 juni 10:09

    Onderzoek naar lettertype en kleur

    Uit de expert review en het snel laten zien van de webapplicatie is het duidelijk geworden dat de webapplicatie vriendelijker moet zijn.

    Het lettertype

    Er zijn heel veel verschillende lettertypes toch moet er een keuze worden gemaakt. Mijn keuze was al enigszins versimpeld door het gebruik van 'google fonts'. Daarbij zocht ik een sans-serif font dat goed past bij het uitgangspunt van memotone. Waarbij het vriendelijk moet blijven en moet gaan voelen als jouw maatje.

    Ik heb gekozen voor 'Work Sans'. Dit font: Strak, en redelijk hoekig, simpel, modern, licht, past bij mijn conept. Het font is speels. De letter e, letter t en letter l hebben een lachje. 

    De kleuren

    De heldere en rustige kleuren zorgen dat de gebruiker niet afgeleid wordt. Met deze rustige kleuren wordt het vriendelijker. De kleuren waarvoor ik kies. Rood voor het opnemen. Complementaire kleur groen voor het delen. Blauw als accent kleur.
    Rood: activerend (wil opnemen dus moet activeren) valt meest op
    Blauw: Staat voor reflectie en kalmte (Je wil rustig alles terug kunnen kijken)
    Groen: Is de balans en harmonie (samen met je vrienden maak je muziek) Brengt werk naar buiten

    Labels: UX-Visual, Afbeeldingen Geüpload: 30 mei 03:10

    Logo V2

    Nieuw logo gemaakt. Door ronde hoeken en het gebruik van de lichtere kleur voelt het logo iets vriendelijker. 

    Voor het laatste prototype is er een nieuw logo ontworpen. Het logo is gebaseerd op de M en de T in memotone. Het zijn afgeronde blokjes van verschillende hoogtes, waardoor het idee van geluidsgolven ontstaat, hetgeen waar memotone om draait.

    Labels: UX-Visual, Afbeeldingen Geüpload: 1 juni 17:15

    Ontwerp V1.0

    Na de feedback is er een nieuwe versie gekomen voor het design. Deze is nog steeds gebaseerd op het inspiratieboard.

    Het belangrijkste aan het nieuwe ontwerp is dat de interactie makkelijker is gemaakt. Doordat er 1 hoofdfunctie is, heb je geen menu nodig. De gebruiker kan minder snel verdwalen in de applicatie. Daarnaast zijn de kleuren iets vriendelijker en zijn de teksten wat meer gemaakt alsof iemand tegen je praat.

    Labels: UX-Visual, PDF Geüpload: 3 juni 16:05

    Technische oplossing

    Samenvatting: Technische oplossing

    Bij dit project is vanaf het begin gestart met de techniek. Naast de product biografie - die gemaakt is vanaf scratch - staat het product als website online. Dit proces is vroeg gestart om zo snel mogelijk te valideren of de hoofdfunctie zou werken, het opnemen en analyseren van audio.

    Ik ben vanaf het begin bezig geweest om alles online werkend te krijgen. Dit heb ik op github gezet en is live te vinden via verschillende linkjes

    Het belangrijkste was het valideren van de techniek. Kan audio op het web überhaupt wel ge-analyseerd worden? 
    Door te zoeken naar andere oplossingen voor het analyseren van audio bleek er al heel wat ingebouwd in elke browser te zitten. De web audio api!

    De Web Audio Api wordt gebruikt door een aantal mensen en met behulp van bovenstaande voorbeelden heb ik een start kunnen maken in de techniek. 

    Ik heb voor mijzelf inzichtelijk gemaakt wat de applicatie moest kunnen m.b.v. een functie diagram en kon daarop bouwen.

    Alle code staat online op github.com, waar elke keer alles upload en zorg dat het ook online komt te staan op memotone.nl

    Nadat de hoofdfunctie gevalideerd was heeft het product een aantal grote verandering gezien. De belangrijkste verandering is dat er ook echt noten op een notenbalk werden getoond. Daarnaast is er een domeinnaam gekocht en alles online gezet.

    Music experiments

    Bij het zoeken naar voorbeelden op het web kwam ik deze website tegen. Dit was een goed voorbeeld van de sterkte van audio op het web.

    Chrome Music Lab is a website that makes learning music more accessible through fun, hands-on experiments.

    Auteur: Google

    Wanneer bekeken: 12 februari 2019

    Datum van bron: 2018

    Url: https://musiclab.chr...

    Labels: Technische oplossing, Voorbeelden Geüpload: 12 februari 10:05

    Een stemapparaat met javascript

    Dit is open source code waar ik mijn product goed op kan baseren. Het werkt in de browser en kan geluid analyseren.

    It works well with whistling (which has a clear, simple waveform); it also works pretty well to tune my guitar.

    Auteur: Cwilso

    Wanneer bekeken: 11 februari 2019

    Datum van bron: 1 februari 2016

    Url: https://github.com/c...

    Labels: Technische oplossing, Voorbeelden Geüpload: 11 februari 10:35

    Making the web rock: Web audio

    De zelfde man die een stemapparaat in javascript gemaakt heeft legt hier uit waarom webaudio in de browser goed werkt en hoe dit werkt. 

    De web audio api is zeer uitgebreid. Dit merk je vooral als je meerdere dingen wil met de audio. Je kan effecten over de audio doen. Deze vervolgens weer afspelen of opslaan. Dit is perfect voor wat ik zoek. Echter is het uitlezen van de frequentie nog lastig. Daar kan ik het stemapparaat voor gebruiken.

    Zoals dit stemapparaat:

    https://afstuderen.victorzumpolle.nl/overzicht/1088621/

    Waar wordt audio voor gebruikt:

    • Gaming
    • Application UI feedback
    • Musical applications
    • Audio education
    • Audio processing

    Vooral het laatste punt is belangrijk bij mijn project. Ik kan dus audio gaan analyseren!

    Auteur: Cwilso

    Wanneer bekeken: 5 maart 2019

    Datum van bron: 2017

    Url: https://webaudiodemo...

    Labels: Technische oplossing, Voorbeelden Geüpload: 5 maart 15:40

    Versie 1 + feedback

    Voor het maken van de eerste versie is er direct Vue gebruikt. De eerste versie is hier te zien: 
    https://music-prototype.victorzumpolle.nl/

    Het werd al snel een chaos in het project. De Voorhoede kon mijn helpen om overzicht te houden. Eens per week ging ik samen met 1 van de developers kijken naar mijn code.

    De eerste feedback die ik kreeg ging over mijn kwaliteit van de code. Ik had allerlei voorbeeld bij elkaar gegooid om zo iets te laten werken. Dit maakte de code onleesbaar. Zo erg dat ik het zelf bijna niet meer uit kon leggen. 

    Het belangrijkste wat ik daarna kon doen is vanaf scratch beginnen en alles in kleine stukjes opbouwen.

    Door dit te doen heb ik een betere structuur gekregen en is de webapplicatie enigszins onderhoudbaar voor andere developers.

    Daarnaast kon ik een goed overzicht krijgen in wat de gebruiker nou eigenlijk wil bereiken. Ik heb toen besloten de belangrijkste drie functionaliteiten. Het opnemen, en bekijken van je opnames en delen onder verschillende pagina's te doen. De gebruiker kan naar de url: /record. En de webapplicatie begint meteen met opnemen.

    Labels: Technische oplossing, Feedback Geüpload: 13 maart 15:45

    Opzetten van het project

    Waarom heb ik gekozen voor Vue en Nuxt?

    Vue is gebaseerd op html en javascript. Het is een stabiel framework wat goed ondersteund wordt op het web. Alles wat er gebeurt in de webapplicatie moet erg reactief zijn. Zo moet er bijgehouden worden wat de keuzes van de muzikanten zijn en worden noten live getoond. Dit maakte de keuze om een framework zoals Vue te gebruiken, snel gemaakt. Door VueJS werkt dit extra snel (vuejs.org).

    Bovenop Vue komt ‘Nuxt’, wat een manier is om heel modulair te kunnen werken. De website werkt veel sneller, doordat Nuxt ervoor zorgt dat alle onnodige dingen uit Vue worden gefilterd. Met Nuxt maak je ook de uiteindelijke webapplicatie. De muzikant kan de webapplicatie op zijn homescreen opslaan, zodat de muzikant direct zijn muziek kan opnemen. Webapplicaties zijn de nieuwe manier van het maken van apps waarvan verschillende grote partijen al gebruik maken (zoals Twitter en Pinterest).

    Door alles direct in de browser te zetten kan ik in browser testen. Dit maakt het makkelijk om op elk moment en overal snel te testen. Daarnaast test ik met iets wat echt werkt. De gebruiker kan op paden komen die normaal niet zouden uitgewerkt zijn.

    Alles staat op github waardoor het makkelijk onderhoudbaar is en er goed bijgehouden kan worden wat vorige versies zijn. Als er iets kapot gaat dan kan er snel naar een vorige versie terug gekomen worden. Daarnaast kan er makkelijk feedback gegeven worden via Github, omdat de code overzichtelijk geplaatst is.

    Labels: Technische oplossing, Algemeen Geüpload: 9 maart 21:10

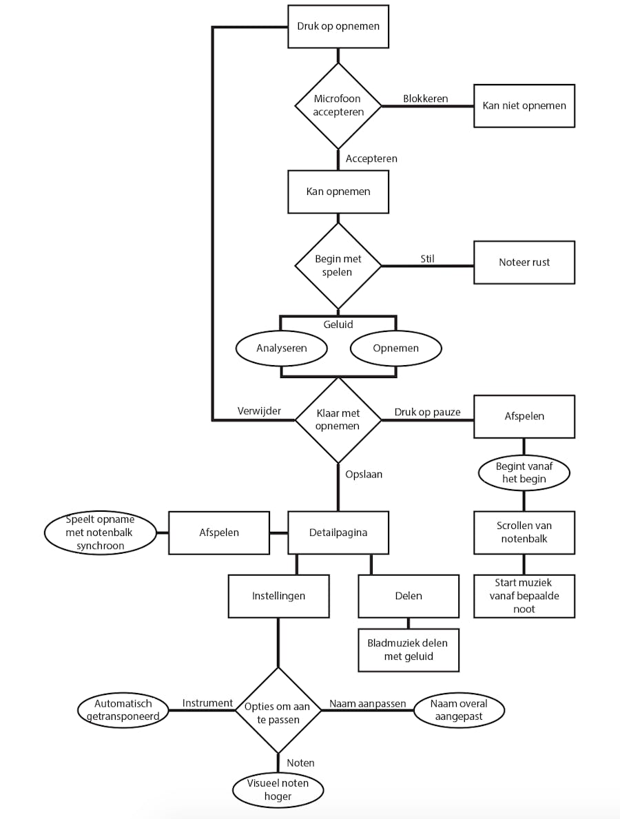
    Structuur maken met functie diagram

    Om duidelijk in beeld te krijgen hoe de applicatie moest gaan werken heb ik een functie diagram gemaakt. Hierbij kan ik precies zien wat de applicatie moet doen en op welk moment. 

    Zo heb ik een structuur gemaakt in de webapplicatie. De muzikant wil zo snel mogelijk naar alle functionaliteiten kunnen. De webapplicatie is zo ingericht dat er voor de belangrijkste functies verschillende pagina’s zijn op een eigen url. Door naar de url ‘memotone.nl/record’ te gaan, wordt het geluid meteen opgenomen. Deze link kan direct gedeeld of opgeslagen worden. Zo kan er sneller begonnen worden met opnemen.

    Naast ‘/record’ bestaat ‘/music’ en ‘/music/[titel muziek]’ waar alle persoonlijke muziek opgeslagen staat. Dit is vooral handig voor het delen met mensen. Zodra iemand zijn/haar muziek deelt kan iemand dat linkje bezoeken.

    Hiermee krijg ik ook een duidelijk beeld van hoe ik alles in de code moet maken. Ik weet de 'weg' die de audio moet lopen om uiteindelijk geanalyseerd te worden. En ik kan alle paden maken waar de gebruiker langs kan komen. Zoals een melding als de gebruiker zijn microfoon uit heeft gezet.

    Label: Technische oplossing Geüpload: 3 april 12:55

    Memotone online zetten

    Voor mij was het belangrijk dat memotone online kwam. Voor de eerste paar keer heb ik memotone online gezet op mijn eigen domein. Zo had ik music-prototype.victorzumpolle.nl en afstuderen.victorzumpolle.nl

    Op een gegeven moment had ik een naam bedacht voor de webapplicatie. Dit domein heb ik direct gekocht. Daardoor kon ik alles online zetten. Elke keer als ik code had geschreven kwam het automatisch op memotone.nl.

    De code staat op github en is verbonden via netlify. Dit is een partij die automatisch je projecten online zet. Deze staat dan online op een link via netlify. Via een aantal DNS instellingen kan dat automatisch naar een eigen domein worden gezet. Zo heb ik dat ook gedaan met memotone.nl.

    Labels: Technische oplossing, Algemeen Geüpload: 16 april 14:25

    Testbaar prototype v1.0

    Samenvatting: Testbaar prototype V1.0

    Last but not least. Door het samenvoegen van het visuele ontwerp en de techniek is er een werkend prototype online. Deze is te vinden op memotone.nl

    De techniek stond al klaar om gebruikt te worden. Deze heb ik er zo uit laten zien als het design. Vervolgens kan iedereen dit prototype bekijken. De product registratie laat zien hoe de applicatie werkt. Het kan namelijk zijn dat hij niet werkt in elke browser. Zo kan je toch nog kijken naar het werkende prototype.

    Op het laatst zijn er ook nog een aantal testen gedaan. Deze testpersonen hebben het prototype gevalideerd. De belangrijkste punten die uit de test kwamen waren dat de applicatie nog niet persoonlijk genoeg voelde. Daarnaast willen de muzikanten naast het terughoren van hun eigen opname ook de muzieknoten als pianonoten kunnen terughoren.

    In de aanbevelingen staat wat er nog allemaal moet gebeuren om deze webapplicatie in productie te krijgen.

    Memotone

    Voor het uiteindelijke prototype is een website. Hierop staat het hele prototype wat voor het grootste deel helemaal werkt.

    Auteur: Victor Zumpolle

    Wanneer bekeken: 21 mei 2019

    Datum van bron: 9 juni 2019

    Url: https://www.memotone...

    Labels: Technische oplossing, Algemeen Geüpload: 21 mei 12:40

    Video registratie

    Dit is een videoregistratie van de webapplicatie 'memotone'. Ik doorloop de hele webapplicatie en laat zien hoe het werkt.

    Alle functionaliteiten die in de webapplicatie moeten zitten werken goed.

    • Het opnemen van geluid
    • Het delen van muziek
    • Het terugkijken van de muziek
    • Het luisteren naar de muziek
    • Het transponeren van de muziek
    Label: Testbaar prototype Geüpload: 9 juni 11:22

    Validatie van prototype

    In het laatste deel van dit project heb ik een laatste test gedaan. Dit is gebeurt met een aantal muzikanten

    Deze testen waren belangrijk om te doen, omdat het zorgde voor validatie van het concept. Hierbij was het belangrijkste om te kijken of de muzikant zijn doel kon bereiken, namelijk het opslaan en delen van muziek. In grote lijnen lukt het de muzikant om de webapplicatie te gebruiken. Ze vinden het goed dat er een oplossing is en dat het omschrijven van de muziek werkt. Toch zijn er ook een aantal belangrijke inzichten gekomen.

    • De muzikant wil naast het terughoren van zijn eigen opname ook de muzieknoten als pianonoten kunnen terughoren.

    • De webapplicatie heeft niet genoeg identiteit, waardoor het gevoel verdwijnt dat dit een applicatie is die de muzikant gaat helpen. Het moet voelen als een soort van maatje. Dit kan verholpen worden door kritisch te kijken naar het design en een aantal reviews te laten doen door designers.

    • Daarnaast moet er gekeken worden naar enkele knoppen in de webapplicatie. Doordat memotone door heel veel verschillende mensen gebruikt kan worden moet het ook duidelijk zijn voor iemand die niet zo technisch is. Zo is het gebruik van knoppen met iconen lastig, omdat niet iedereen weet wat de iconen betekenen. De makkelijkste oplossing hiervoor zou zijn dat er altijd labels bij de knoppen komen.
    Label: Testbaar prototype Geüpload: 9 juni 11:22

    Aanbevelingen

    Om memotone beschikbaar te maken voor productie moeten er een aantal belangrijke zaken opgelost worden. Hier is over nagedacht, maar kost te veel tijd om nog op te lossen tijdens dit project. Er is bij het maken van het prototype altijd rekening gehouden met het toevoegen van deze functies.

    1. Voor een productie versie van memotone moet er goed gekeken worden naar de functie om de muziek te delen. Deze functie is gebaseerd op de manier waarop iemand in Google drive iets kan delen. De link wordt nu een pagina van de muziek van de muzikant. Dit kan leiden tot vervelende situaties, omdat iedereen die link dan kan bezoeken. Er zou een inlogsysteem moeten komen, waarbij de audio en noten opgeslagen worden in een een database. Bij het maken van memotone is daar al vanuit gegaan, waardoor de data nu al in de browser opgeslagen wordt in dezelfde structuur als dat in een database zou moeten.
    2. Er is nu een standaard pdf. In productie moet er een pdf gegenereerd worden van de muziek die gespeeld is. Hier staan online ‘open source’ programma’s om te gebruiken in een website (JSPDF). Deze moet toegevoegd worden in het project om pdf’s automatisch te laten genereren.
    3. Op dit moment worden de ingezongen nummers niet opgeslagen. Het opslaan van de opnames moet lokaal worden zodat de muzikant zijn eigen muziek terug kan lezen. In de code staat nu een standaard lijstje. Dit lijstje moet gebaseerd zijn op de muziek die lokaal opgeslagen is.
    4. Daarnaast is het analyseren van het geluid nog niet nauwkeurig genoeg. De code kan zo specifiek gemaakt worden als iemand zelf wil. Nu is er echter alleen gefocust op acht verschillende noten, waardoor snelle melodieën wegvallen. Qua toonhoogtes zit memotone goed in elkaar. Om de webapplicatie in productie te krijgen moeten een aantal noot uitschieters uitgefilterd worden en wanneer iemand gebonden noten speelt wordt er geen onderscheid gemaakt. Op dit moment wordt een gemiddelde genomen van de verschillende noten die gespeeld worden, als een soort ‘auto tune’ effect. Dit kan opgelost worden door in de code een andere berekening te doen voor het berekenen van de noten.

    Nice to haves

    Naast de belangrijkste zaken zijn er uit het interview met de ‘major stakeholder’ en in de loop van dit project een lijst aan functionaliteiten gekomen. Deze zouden ook in memotone toegevoegd kunnen worden om het product nog beter te maken. De lijst is gesorteerd op hoe essentieel deze functies zijn gebaseerd op een interviews en testen met de muzikanten.

    • Mappenstructuur
      • Op het moment dat een muzikant iets opslaat moet er een optie komen om de muziek op te slaan in een bepaalde map. Die map kan een bepaald muziekstuk zijn waar iemand aan werkt.
    • Filteren
      • Als een muzikant meer dan 10 opnames heeft kan dit een hele lange lijst worden. Om dit overzichtelijker te maken zou er een filter moeten komen. Zoeken op de naam en filteren op de lengte van de muziek en het instrument wat is gebruikt.
    • Toevoegen van genres
      • Door genres toe te voegen kan een muzikant makkelijker filteren door de muziek. Genres geven de sfeer van de muziek aan en de muzikant kan daardoor makkelijker de juiste muziek kiezen.
    • Samenwerken
      • De muziek kan je delen, maar de dingen die de ontvanger veranderd worden niet laten zien aan de maker. Je zou samen aan een muziekstuk moeten kunnen werken om zo samen muziek te maken.
    • Automatisch omschrijven naar midi
      • Midi is een standaard taal in de muziek. Verschillende muziekprogramma’s (‘Musescore’, ‘Sibelius’) gebruiken deze taal. Hierbij kan de muzikant de muziek importeren af laten spelen en aanpassen in deze programma’s.
    • Suggesties voor akkoorden
      • Bij het bedenken van de muziek kan het handig zijn als er automatisch suggesties worden gedaan. Doordat er bepaalde noten gespeeld worden, is het mogelijk om de toonsoort te achterhalen. Zo kunnen er akkoorden gegenereerd worden.
    • Stemherkenning
      • Bij zang worden de noten geanalyseerd. De woorden worden op dit moment niet gebruikt. Door stemherkenning zou er een zangpartij gegenereerd kunnen worden.
    Labels: Testbaar prototype, Algemeen Geüpload: 9 juni 11:24

    Bijlage

    Kick-off aantekeningen

    Nu al aan de slag. In de product biografie schrijven wat je allemaal doet.

    Beter leren schrijven via een bepaalde oefen manier (online). Alvast te gebruiken bij de designbrief. --> wordt aangeraden.

    Procesboek is een balans tussen een logboek en je proces die je doormaakt. Zo zorgen dat je zo transparant mogelijk bezig bent. 

    • Design rationale +- 4000 woorden.
    • Prototype maken
    • Reflectie +- 2 a4tjes (Vooral kort en bondig)

    Online is een document met voorbeelden van projecten.

    In de designbrief heb je een planning. 

    Daarna beginnen aan een onderzoek voor inspiratie etc. Reviewen en experimenteren.

    De design rationale is een algemeen iets over je project. Introductie van wat iemand die het project niet kent moet weten. Alle keuzes die ik heb gemaakt. (Verschillende ontwerpen, waarom etc). Ook aan het eind conlusies en aanbevelingen.

    De reflectie komt helemaal aan het eind. Wat heb ik gedaan. Over mijzelf en wat ik geleerd heb.

    Tijdens het project werk je met guidelines:

    • W3C guidelines
    • Material design
    • IOS guidelines
    • Richtlijnen voor op het web
    • Leesbaarheid

    Dit kan je opschrijven in een programma van eisen. Die geheel het project kan terug koppelen en testen.

    Niets kan de waarheid laten zien. Maar 1 ding kan de waarheid onderuit halen.

    Probeer vooral alles er aan te doen om je concept onderuit te halen. --> Als dat dan nog niet lukt staat je project nog steviger. Zorg voor fulltime afstuderen.

    Het kan voelen als een soort dolhof. Met alle kanten die je op kan met ideeen. van a naar b kan via c, d, e etc. Door te testen vind je uiteindelijk het beste.

    Schrijf design brief zo dat iemand zonder voorkennis het gaat begrijpen. Met ervan uitgaan dat een CMD'er het gaat lezen.

    De design challenge is het belangrijkst. En die veranderd tijdens het project nog wel enigszins. Wordt steeds scherper.

    Design brief is meestal naar de klant. Staat ook eisen afspraken geld etc in. De schoolvariant gaat vooral om de challenge en mijlpalen die belangrijk zijn.

    Zelf kiezen wat je uitleggen moet. Template volgen op moodle voor de design brief.

    Nu aan de slag.

    Praten met stakeholders. Behoeftes van doelgroep begrijpen.

    Laten zien:

    • Persona
    • Empathy map
    • Value proposition
    • Story board
    • Customer journey
    Labels: Bijlage, PDF Geüpload: 11 februari 22:13

    Planningsworkshop slides & aantekeningen

    Eerst kijken of het technisch haalbaar is. Zo kan je zien waar de meeste tijd in gaat zitten.

    Aan de slag in verschillende fases. Scrum bijvoorbeeld?

    Wat lever ik allemaal op. Welke concepten. Prototypes. Onderzoek.

    Welke vragen krijg ik en wat voor methode gebruik ik daarbij.

    Labels: Bijlage, PDF Geüpload: 13 februari 22:24

    Feedback projectvoorstel/design brief

    Scherper worden in mijn bewoording.

    Kijken naar best practices, wat werkt, wat bestaat al. (misschien iets met gamification)

    Ontwerpprobleem -> Het probleem lijkt nu te zijn dat er een webapp moet komen. Maar het probleem is meer dan alleen dit middel voor het oplossen. Het middel is in deze fase nog niet belangrijk. Wat maakt het een challenge. Voortzetten op de oplossingsrichting, met als laatste het medium.

    Let op de herhalingen die ik gebruik. 

    Het stuk 'motivering' kan goed als begin. De rest moet concreter.

    Een eindgebruiker al major stakeholder verheffen. Iemand die als kritisch persoon er naar kan kijken en mij binnen de lijntjes houd. Het wordt ingewikkeld als ik mijn eigen lijnen trek.

    Onderzoeksvragen:
    Onderzoek het precieze vraagstuk. Waarom zou het opnemen van muziek niet genoeg zijn?

    Zoek naar meer urgente vraagstukken.

    • Angst om iets kwijt te raken?
    • Waarom wil je het opslaan?
    • Wat is het probleem?

    Sommige vragen kunnen ook later in het proces. Vragen opschrijven die ik écht wil weten.

    Echt handig maken -> en daarop de design challenge maken.

    observeren en interviewen moet daarbij helpen. Kijken wat er al is gedaan. En waarom dat gemaakt is.

    Wat kan de onderliggende gedachte zijn? Een vertaal ding (compositie notatie). Zoek hiermee het juiste niveau van abstractie.

    Opschrijven wat mijn planning is. Echt valideren. Mate van prototype. Wat is een trend? (nieuwste leertechnieken. Om te leren wat ze nog niet konden)

    Opschrijven waarom perse ik dit denk op te lossen en waarom ik de ideale persoon ben om (muzikanten) te helpen.

    Labels: Bijlage, Feedback Geüpload: 19 februari 15:15

    Feedback 3 Design Brief

    Denk na over een 'Major Stakeholder'. Iemand die mij binnen de lijntjes houd. Die iets van mij kan vereisen.

    Belangrijk om op die manier concreet te blijven.

    Probeer mensen aan te halen die ik gesproken heb bij mijn onderzoeken. Wat heb ik besproken (daarover een klein stukje).

    Blijf onderscheidend -> Waarom is dit anders dan dingen die al bestaan. En wat bestaat er dan al?

    Houd mijn aannames bij de klant en niet bij mijzelf.

    Labels: Bijlage, Feedback Geüpload: 8 maart 10:06

    Feedback op design brief

    Ik hoef op dit moment nog niet perse een klant te hebben. Ik moet vooral weten wat ik moet weten om mijn project goed te doen. En daar maak ik vervolgens onderzoeksvragen maken.

    Zelfs als ik twijfel over dingen, moet ik dat aangeven. Liever dat je twijfelt dan aannames gaat verzinnen. -> Twijfelen mag nog op dit moment.

    Opletten! Op de design challenge. Het gevaar is: 
    Hoe komen we met de auto van hier naar parijs? antwoord: Met de auto...

    Customer journey heeft een aantal aannames, hoe ben ik hier op gekomen. Spelling -> Heeft de hele dag het deuntje in het hoofd. Details toevoegen in customer journey

    Mogelijke impact product. (ook positieve impact?) De eerste zin moet ik anders schrijven. Misschien worden mensen lui. Er kan meer muziek worden gemaakt. Meer mensen gaan muziek spelen. En erbij schrijven waarom ik denk dat ik het zou kunnen oplossen.

    In mijn planning staat -> elke week nieuw prototype. Dit is een iteratief product. Niet helemaal opnieuw een prototype bouwen. Verder bouwen op wat ik al weet.

    Zoeken naar een major stakeholder. Bijvoorbeeld een gebruiker ophevelen tot major stakeholder.

    Design challenge: Derde design challenge is misschien een betere -> frankenstein van wat ik nu heb en de derde design challenge. Open houden van design challenge

    De door hun bedachte muziek.

    Wat probeer ik te doen? is het écht helder?

    Stekeholder map -> conservatoria belangrijker dan muziekleerlingen? klopt niet.

    Behoefte gaan abstraheren. -> Alle muzikanten spelen in een orkest... Dat hoeft helemaal niet ook niet voor mijn product.

    Voor de onderzoeksvragen -> Onderzoek de context. Hoe willen ze delen, hoe doen ze dat op andere momenten. Via andere platformen ook delen?

    Wat zijn manieren om ideeen te noteren -> best practices. Hoe wordt het gedaan bij andere applicaties.

    Onderzoek -> mist in mijlpalen

    Styletile eruit halen. Dat is een soort deliverable thinking wat niet hoeft. Een uiteindelijk design opleveren wat op goed principes gebaseerd moet zijn.

    Criteria van het product opschrijven. Wanneer is iets goed en wanneer vind ik dat en wanneer vindt een ander dat.

    Trends -> Interessant om te kijken naar wat er al gedaan wordt. Bijvoorbeeld de verschillende manieren van notatie. Daarnaast is tegenwoordig alles op het web te vinden en te programmeren. Dat is ook een trend.

    Labels: Bijlage, Feedback Geüpload: 1 maart 08:47

    Download illustrator bestand

    Voor het maken van een product biografie heb ik besloten om een website te maken. Daarbij heb ik een eigen logo gemaakt en een database achter de website gezet. Zo is het uploaden van mijn werk extra makkelijk.

    Bestandsformaat: .ai Download: Logos voor website
    Labels: Bijlage, Algemeen, Afbeeldingen Geüpload: 7 februari 18:58

    Tekst van de design rationale

    Dit is de tekst voor de design rationale waarbij de tekst vervolgens wordt gebruikt in het indesign document.

    Auteur: Victor Zumpolle

    Wanneer bekeken: 7 mei 2019

    Datum van bron: 7 mei 2019

    Url: https://docs.google....

    Label: Bijlage Geüpload: 7 mei 11:59

    Material design icons

    Eerste zelfgemaakte iconen voor het design van mijn product.

    Labels: Bijlage, Afbeeldingen, Algemeen, Ontwerp Geüpload: 11 april 07:49

    A guitar tuner

    A sample web app that lets you tune a guitar. It uses ES6 classes (via Babel) and Polymer 1.0.

    Auteur: Google

    Wanneer bekeken: 11 februari 2019

    Datum van bron: 2015

    Url: https://github.com/g...

    Labels: Bijlage, Voorbeelden Geüpload: 11 februari 10:39

    Design v1.0 raw bestand

    Adobe XD bestand voor het nieuwste design

    Bestandsformaat: .xd
    Label: Bijlage Geüpload: 9 juni 20:27

    Woordenlijst

    Onderstaand een lijst met woorden die in dit verslag staan en uitleg vereisen. Elk woord heeft een kleine uitleg met wat er wordt bedoeld in de context van memotone.

    Amateur
    Iemand die een hobby uitvoert uit liefhebberij. Amateur in de positiefste zin van het woord.

    API
    Een application programming interface is een standaard manier om toegang tot een systeem te krijgen. Zo is de manier om audio te gebruiken in alle browsers hetzelfde en hangt dat niet af van het apparaat dat iemand gebruikt.

    Auto-tune
    Dit zorgt ervoor dat toonhoogtes worden veranderd tot een bepaalde (meestal zuivere) noot. Zo worden bijvoorbeeld onzuiverheden verborgen in een muziekstuk.

    Framework
    Een framework is een abstractie niveau over bestaande technieken. Zo is VueJS een framework voor het web en dus gebaseerd op HTML, CSS en Javascript. Vaak heeft het zijn eigen taal en community.

    Front-end
    Het woord staat voor de ‘voorkant’ van een website. Een front-end developer zorgt ervoor dat de website of webapplicatie werkt voor een gebruiker en er uitziet zoals het ontwerp.

    Muziek spelen
    Het spelen van een instrument. In dit geval behoort zang ook tot het spelen van een instrument.

    Muzikant
    Een persoon die muziek beoefent door een instrument te spelen of te zingen. Een persoon die graag muziek ten gehore brengt.

    Open source
    Dit gaat om broncode die open is voor publiek om te gebruiken. Dit zorgt ervoor dat het wiel niet opnieuw uitgevonden hoeft te worden.

    Patterns
    Bij het ontwerpen zijn er bestaande manieren bedacht om functionaliteiten uit te werken. Dit is een standaard manier die de gebruiker van een product al dan niet kent.

    Taal
    Naast het spreken van een taal is het lezen van notenschrift ook een taal. Het maakt een gedachte visueel en probeert emotie over te brengen.

    Transponeren
    Transponeren komt er op neer dat iedere noot van het muziekstuk wordt verhoogd of verlaagd.

    Trompet
    Een trompet is een getransponeerd instrument. Het is een Bes instrument. Dit betekent dat de ‘C’ op een trompet klinkt als een Bes.

    Webapplicatie
    Dit is een ‘tool’ of computerprogramma dat als website in de browser is uitgevoerd.

    Zang
    In deze context ook een instrument geschreven in ‘C’.

    Label: Bijlage Geüpload: 9 juni 11:17